Внедрение amoCRM для онлайн-школы Skyeng. Заменили устаревшую CRM и решили проблему пропущенных задач и потерянных клиентов

2025-12-30 16:20:25 Время чтения 15 мин 455

Коллеги, добрый день! 

Мы — команда Amopoint, один из ведущих интеграторов amoCRM в России. Помогаем бизнесу выстраивать продажи, автоматизировать процессы и увеличивать прибыль. 
Реализовали более 500 проектов в 30+ нишах. 

Skyeng — крупнейшая в России и СНГ онлайн‑школа английского языка. Компания имеет несколько ключевых направлений: B2B‑департамент для корпоративных клиентов, Skyeng Offline Sales для проведения очных презентаций в школах и отдел Телемаркетинга для подбора курсов. Это комплексная структура и нам было важно усилить ее своей работой.

Сайт B2B-направления: https://corporate.skyeng.ru/

Цели проекта

  1. Быстро перейти из старой CRM-системы в amo 
  2. Установить стандарты по работе с корпоративными клиентами, избежать пропуска поставленных задач
  3. Поставить работу со школами, директорами и родителями на поток, чтобы снизить риски потери целевых клиентов.
  4. Автоматизировать максимум процессов, чтобы убрать рутину и минимизировать человеческий фактор
  5. Вывести все диалоги с клиентами в одно окно
  6. Синхронизировать amoCRM с внутренней CRM-системой компании

Проблемы проекта

До старта проекта компания несколько лет работала в CRM Terrasoft. Система устарела и не позволяла гибко перестраивать бизнес-процессы для увеличения показателей. Основной проблемой был человеческий фактор — менеджеры самостоятельно принимали решение о времени коммуникации с клиентом, а система не подсказывала, когда нужно вернуть «спящего» клиента.

Каналы коммуникации находились вне CRM, что не давало отделу контроля качества возможности отслеживать переписки и звонки. Кроме того, быстро росли новые направления — Skyeng Offline Sales и Телемаркетинг, которые требовали срочного запуска в новой, автоматизированной системе с потоковой обработкой задач.

1. Анализ задач и бизнес-процессов

Любой проект в нашей компании начинается с анализа задач и процессов внутри бизнеса клиента. Мы копаем максимально глубоко, чтобы понять, какой путь проходят заявки от первого касания до постоянного взаимодействия с компанией. 

В данном случае мы разобрали, как сегментируется база и какие шаги есть в каждом виде сделок. И все это у трех департаментов, о которых мы писали выше. 

Получили 3 основные воронки: 

  1. Skyeng B2B. Воронка для работы с корпоративными клиентами
  2. Skyeng Offline Sales. Две связанные воронки («Школы» и «Презентации») для работы с учебными заведениями
  3. Skyeng Телемаркетинг. Воронка для массового обзвона клиентов.

Далее описали каждый этап в работе с клиентом для каждой воронки и сформировали подробное ТЗ на внедрение.

2. Проектирование и настройка воронок продаж

Для SkyengB2B создали и настроили один аккаунт

Спроектировали каждую воронку продаж и вывели основные шаги клиента: от заявки и квалификации менеджером до согласования условий и запуска продукта в компании клиента. Естественно, все шаги мы привязываем к CRM-системе и автоматизируем, но об этом позже.

Для Skyeng OfflineSales и группы Телемаркетинга создали и настроили отдельный аккаунт:

Ниже разберем основные воронки, которые мы настроили в системе и ключевые шаги в них. Мы не можем показывать персональные данные внутри системы, поэтому видно только ключевые этапы (остальное замазали):

Воронка «Школы»

  1. Создание сделок на обзвон школ, выход на ЛПР, согласование встреч, согласование презентаций, сбор контактных данных, передача на обработку:

Воронка «Презентации»

  1. Создание сделок на презентацию и их проведение. Согласования новых презентаций и отмены несостоявшихся:

Воронка «Телемаркетинг»

  1. Создание списков на обзвон и аналитика по ним. Прохождение уроков и оплаты:

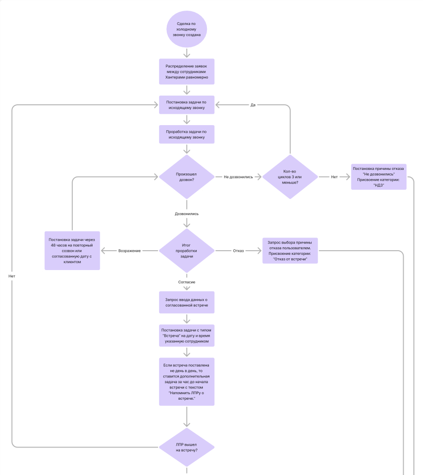
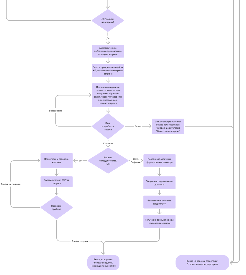
3. Настройка процессов SENSEI под каждое направление и настройка автоматизации с помощью виджета «Триггеры»

Для SkyengB2B мы настроили все процессы, которые связаны между собой: входящий трафик, работа отделов Хантинга и Аккаунтинга, процесс передачи компаний между отделами, автоматический прогрев заявок и так далее.

Важная особенность внутри компании — тесная связь отделов и авто-передача заявок от Хантеров к Аккаунтерам. То есть нам было важно сделать процесс передачи данных не просто легким и быстрым, а полностью автоматизированным. Основная сложность заключается в том, что это большие объемы данных, которые могут теряться, если не автоматизировать данный процесс. 

Применили следующее решение: 

Передача данных запускается через входящие запросы из внутренней CRM. Данные приходят на обработчик хуков виджета «Триггеры», происходит поиск нужной сущности и запускается процесс передачи. 

Прикрепляем скриншот для наглядности того, какой объем работы был выполнен.

Для Skyeng OfflineSales создали 2 процесса для ведения сделки в воронке «Школы» и в воронке «Презентации», а также 2 подпроцесса для завершения работы со школой и для передачи данных из дочерней сделки «Презентации» в «Родительскую».

Суть такая: сделки «Презентации» выходят из сделок «Школа» и являются дочерними. Когда сделка «Презентации» подходит к завершению, все данные по проведенным презентациям, количеству слушателей и собранным контактам уходят обратно в сделку «Школы», где все данные по презентациям суммируются и на выходе получается максимально точный отчет, на который менеджеры не потратили ни минуты. 

Для группы Телемаркетинга создали отдельный процесс прозвона родителей и детей, подбор подходящего курса и назначение пробного занятия. 

Здесь важная особенность во времени коммуникаций. Клиентам нужно звонить с 18:00 до 21:00, поэтому система автоматически ставит задачи на правильное время в часовом поясе клиента. 

4. Подключение и настройка интеграций

Далее пойдут более привычные блоки при внедрении СRM-системы. Конечно же, в первую очередь мы вывели диалоги со всех мессенджеров в одно окно для всех отделов. 

Далее сделали интеграцию с сайтом для входящих заявок и настроили сервис dadata, чтобы собирать номера телефонов в одном формате и автоматически определять часовой пояс клиента:

Подключили все кнопки на сайт:

5. Автоматизация

Переходим к одному из самых важных этапов при внедрении amoCRM — автоматизация. 

В первую очередь настроили автоматический запуск процессов, исходя из определенных условий и отправку сообщений в чат:

Полностью автоматизировали ведение сделок внутри CRM-системы: 

  1. Ответственные за задачи автоматически меняются, если изменить ответственного за сделку
  2. Задачи по входящим обращениям идут по воронке и обновляются автоматически
  3. Номера телефонов автоматически распределяются по базе в едином виде с определением часового пояса клиента

Настроили приемщики хуков для запусков сценариев и процессов:

Настроили входящие хуки для импорта данных из любой системы:

6. Написание технических заданий для разработчиков Skyeng

В SkyEng и у нас есть свой отдел разработки. Совместно мы написали несколько интеграций: 

  1. Передача данных о компаниях из внутренней CRM в amoCRM для запуска процессов и заполнения необходимых для автоматизации данных
  2. Выгрузка данных из amoCRM для отдела аналитики
  3. Поиск и объединение дублей по ИНН, номеру телефона.

7. Обучение и написание ТЗ

Перед внедрением мы подготовили команду к изменениям. Для всех сотрудников провели обучающие онлайн-встречи с записью, а также сформировали подробные текстовые инструкции по работе с amoCRM и новыми процессами.

Результаты

  1. Вся клиентская база теперь хранится и обрабатывается в amoCRM
  2. Все переписки из мессенджеров и звонки автоматически сохраняются в карточках клиентов, и менеджеры могут общаться с ними в одном окне
  3. Процессы требуют минимального участия сотрудников для заполнения данных и выбора следующих шагов
  4. Благодаря автоматизации рутины, у команды освободилось больше времени для качественного общения с клиентами
  5. Минимизированы ошибки и риски потери клиентов на всех этапах воронок

Отзыв компании Skyeng:

А если у вашей компании есть запрос на внедрение и сопровождение CRM-системы под ключ, оставляйте заявку в нашем боте. Наш менеджер свяжется с вами через 5 минут и проведет бесплатную консультацию. 

Другие материалы блога
Внедрение amoCRM для стоматологии «Симфония улыбок». Получили 360 лидов за месяц и добились конверсии 67% на этапе записи в амоСРМ
2026-01-23 15:13:10 280
Внедрение amoCRM для промышленного оборудования «ЕвроСпецПол». Оцифровали многолетний опыт продаж и автоматизировали систему повторных заказов
2026-01-23 15:06:18 269
Внедрение amoCRM для производственной компании «АРУСПАК». Увеличили продуктивность менеджеров на 50,6% и оцифровали 20-летний опыт продаж в амоСРМ
2026-01-23 14:56:40 178
Внедрение amoCRM для сети имидж-студий «Осипов.Pro». Ускорили обработку заявок в 12 раз и увеличили конверсию в запись на 14% в амоСРМ
2026-01-23 14:47:45 316
Внедрение amoCRM для салона текстильного декорирования «Итель Дизайн». Сократили время обработки заявок с 1 дня до 5 минут и увеличили конверсию на 24% в амоСРМ
2026-01-22 00:51:14 263
Внедрение amoCRM для «Дом Грузовиков». Ускорили обработку заявок в несколько раз и повысили выполнение задач на 58% в амоСРМ
2026-01-22 00:21:16 312