Автоматизация маркетинга для страховых компаний

2021-08-25 11:30:48 884

Интернет подарил маркетологам инструменты для привлечения новых клиентов и удержания старых. Платформы автоматизации маркетинга становятся одним из самых мощных среди них. Появление CDP принесло с собой глобальные изменения, которые вывели работу с данными о клиентах на новый уровень. Само собой, это не могло не затронуть такую широкую область, как страховой бизнес.

В статье рассказываем, зачем страховым компаниям нужна автоматизация маркетинга, и делимся пятью рабочими стратегиями автоматизации в этой сфере.


Зачем страховому сектору нужна автоматизация маркетинга

Как мы уже говорили в статье об автоматизации маркетинга, к 2027 году отрасль автоматизации маркетинговых процессов вырастет до 8,42 миллиардов долларов. Это значит, что автоматизация станет необходимой составляющей продвижения брендов на рынке, и без нее компании окажутся неконкурентоспособными.

Страховой бизнес сейчас развивается быстрыми темпами, и потребность в улучшении стратегий страхового маркетинга привела компании к внедрению автоматизации. Как пример, запуск персонализированных кампаний облегчает путь клиента от клика по рекламному баннеру до покупки страхового полиса.


Использование единой платформы автоматизации маркетинга дает страховым компаниям следующие преимущества:

  • оптимизацию рабочих процессов;
  • привлечение новых страхователей;
  • удержание существующих клиентов;
  • обогащение клиентских данных;
  • автоматизацию кросс-продаж;
  • объединение всех источников данных в единой платформе, что позволит оперативно сегментировать клиентскую базу на таргетированные аудитории;
  • полную аналитику для оценки результатов и оптимизации стратегии.

Когда автоматизируются основные рабочие процессы, у специалистов сокращается количество ошибок и освобождается время для решения более глобальных задач. На этом фоне основной функцией маркетологов становится разработка стратегий, которые будут прицельно продвигать страховые услуги.

Пять стратегий автоматизации маркетинга для страховых компаний

Итак, представляем вам пять стратегий автоматизации маркетинга для страхового сектора.

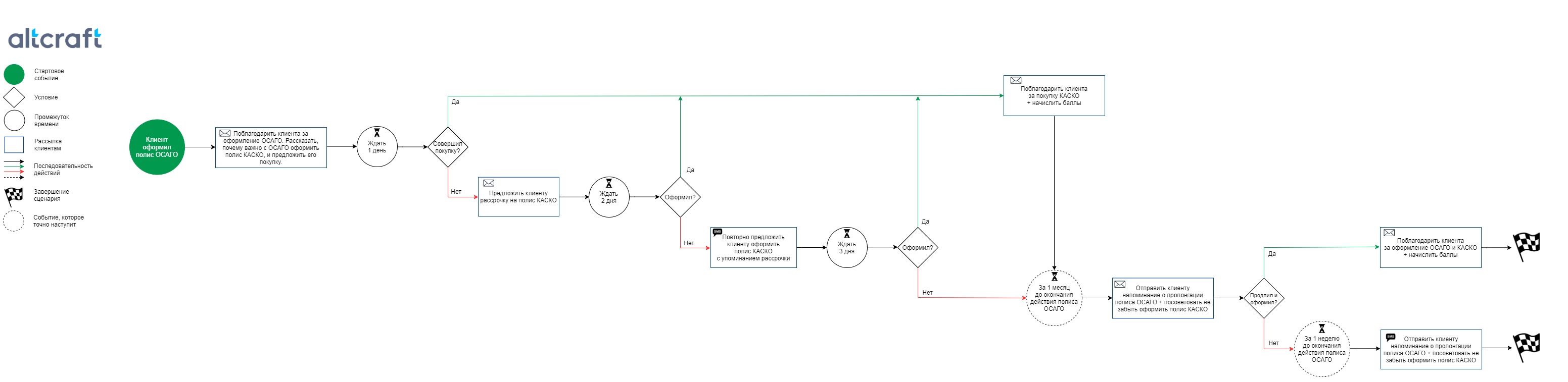
1. Пролонгация ОСАГО

Немного информации: ОСАГО — это обязательное страхование автогражданской ответственности, по которому в случае ДТП пострадавшим будет платить не владелец транспортного средства, а его страховая компания.

ОСАГО оформляется сроком на один год и вступает в силу через три дня после оформления, поэтому страхователям советуют подавать заявление на продление заранее, чтобы избежать перерывов в страховании.

«Какое это имеет отношение к автоматизации маркетинга?», — спросите вы. Самое прямое. Автоматизируя процесс пролонгации ОСАГО, вы не будете изматывать клиентов постоянными звонками с напоминанием о продлении страховки. Просто один раз настройте сценарий о пролонгации, и ваши клиенты будут вовремя получать уведомление о продлении полиса. Все, что им останется сделать — это перейти по нужной ссылке и отправить заявление страховщику.


В нашей платформе Altcraft Platform вы сможете реализовать сценарии автоматизации маркетинга любой сложности. Это значительно облегчит вам работу с клиентами, ведь вы перестанете отправлять рассылки вручную — платформа все сделает за вас. Взаимодействуйте с клиентами с помощью интерактивов, рассказывайте о скидках и акциях, дарите промокоды и скидки. Будьте полезны своим покупателям, и они ответят вам взаимностью.


2. Допродажа КАСКО

Если ОСАГО является обязательной страховкой для владельцев транспорта, то полис КАСКО водитель приобретает по желанию. В этом случае маркетологам страховых компаний приходится разрабатывать различные стратегии для допродажи КАСКО.

Компании устанавливают на этот полис свои тарифы, зависящие от определенных факторов: стажа и возраста водителя, возраста транспортного средства, срока страхования и других. Так что в случае продвижения КАСКО маркетологи могут применить некоторые ухищрения, например, предложить рассрочку уже существующим клиентам.

3. Брошенный калькулятор


Теперь клиентам необязательно звонить в страховую, чтобы выяснить стоимость полиса. Они могут рассчитать её при помощи калькулятора на сайте компании.

Представьте, Иван Петров рассчитал сумму КАСКО, она его устроила, но внезапный звонок с работы вынудил мужчину уехать по срочным делам. Чтобы Иван не забыл, где именно смотрел стоимость страховки и какой итог получил, настройте сценарий «Брошенный калькулятор» и напомните потенциальному клиенту о себе.

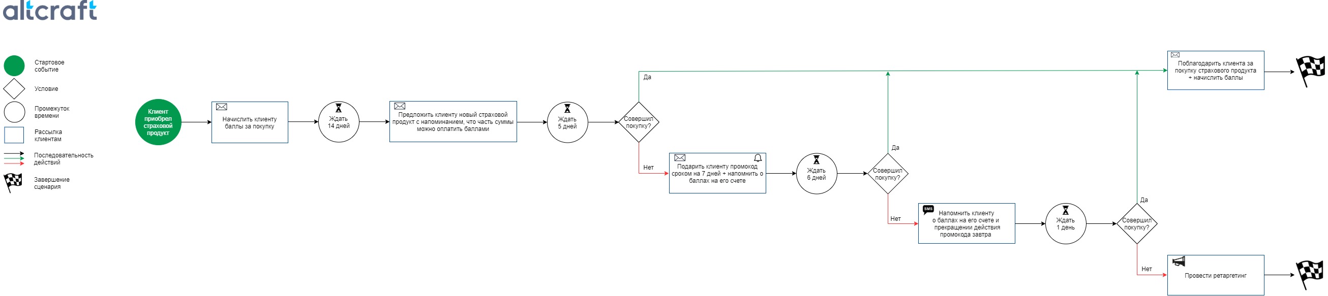
4. Назначение промокодов и баллов


Сегодня людей интересуют различные виды страхования. Жильцы приобретают полис, чтобы защитить себя от нежелательных расходов в случае непредвиденной ситуации в квартире или доме. Туристы покупают страховой полис на время путешествия, и все больше граждан выбирают страховать свое здоровье.


Мотивируйте клиентов не откладывать страхование в долгий ящик: предлагайте промокоды на скидку или баллы, которыми можно оплатить определенный процент стоимости полиса. В случае, если дополнительные бонусы не побудили клиента на покупку новой услуги, примените ретаргетинг.


Процесс ретаргетинга легко настроить в платформе автоматизации маркетинга Altcraft Platform. Просто возьмите данные нужных сегментов из платформы и добавьте в рекламные кабинеты Яндекс.Аудитории и аудитории Facebook. В свою очередь эти сервисы запустят прицельную рекламу по собранным сегментам. Так вы всегда будете на виду у своих клиентов, и они обязательно вспомнят о вас в нужный момент.

5. Пролонгация ДМС + кросс-продажи

ДМС — это добровольное медицинское страхование, которым активно пользуются жители крупных городов. Оно оформляется сроком на один год, и страхователи, задумываясь о продлении полиса, опираются на многие факторы. Помогите клиентам сделать выбор в пользу своего здоровья: дарите промокоды, отправляйте опросы об удовлетворенности услугой и принимайте во внимание все ответы, заранее напоминайте о скором окончании действия полиса.

С Altcraft Platform вам не придется пользоваться сторонними сервисами для создания анкет и опросов. Для этих целей мы создали свой внутренний инструмент — Формы. Конструктор форм понятен на интуитивном уровне, и вам не понадобятся профессиональные знания, чтобы составить анкету, тест или опрос. Также в редакторе доступна настройка логики формы. Это значит, что респонденты перейдут на разные страницы в зависимости от того, какой ответ выберут.

Заключение

С одной стороны маркетинг в страховании набирает обороты, с другой — маркетологам этой сферы сложно выделиться среди конкурентов и параллельно выработать индивидуальный подход к клиентам. Вот здесь-то важно выбрать такое решение, которое позволит быстро и гибко автоматизировать стратегию и коммуницировать с клиентами без ограничений.

Лидеры страхового рынка «АльфаСтрахование» и «Согласие» уже успешно используют платформу автоматизации маркетинга Altcraft Platform для реализации своих маркетинговых идей.

Если статья была для вас полезна, поделитесь ей в социальных сетях.