Аналитика вместо догадок: настройка целей и конверсий для B2B в Директе

2026-02-28 18:15:21 Время чтения 13 мин 951

Привет! Мы — агентство контекстной рекламы «В точку». В этом кейсе мы расскажем, как мы разделили рекламные бюджеты по целям, внедрили ежедневную аналитику расходов и настроили стабильный поток заявок и подписчиков.

О клиенте

ООО «МАХ» - строительная компания из Москвы и МО, которая строит наружные инженерные сети: водоснабжение, водоотведение, ливневку, дренаж, теплосети, а также делает комплексное благоустройство после прокладки сетей.

Особенности бизнеса

  1. Заявки приходят в виде запросов на тендеры и сметы
  2. Компания работает в B2B-сегменте
  3. Основной канал обращений - корпоративная почта
  4. До старта работ маркетинг и продажи как отдельные функции отсутствовали
  5. Основной источник лидов - контекстная реклама

4-5 КП в день может обработать компания

от 3 млн ₽
 Средний чек

Апрель-Октябрь
 Активный сезон заказов

Задача

Перед нами стояла задача комплексно улучшить результаты контекстной рекламы и подготовить основу для масштабирования.

  1. Увеличить количество целевых обращений (заявки на почту и звонки) из Яндекс.Директ
  2. Снизить долю мусорного трафика и отказов в РСЯ
  3. Настроить аналитику для отслеживания реальной стоимости обращения
  4. Разделить и структурировать рекламные кампании по услугам и типам трафика
  5. Сфокусировать показы на платежеспособной аудитории
  6. Подготовить основу под масштабирование рекламы
Наталья
контекстолог
«В этом проекте главная сложность была не "накрутить кликов", а отделить целевые запросы на инженерные сети от случайной аудитории из РСЯ. Решили это через чистку площадок, корректировки по аудиториям и настройку нормальных целей, чтобы оптимизация шла по заявкам, а не по кликам». 

Что было на старте

По аналитике

На сайте была подключена Яндекс.Метрика, но цели были настроены как автоцели, которые фиксировали любые действия (клик, нажатие клавиши и т.д.). В такой конфигурации невозможно корректно оптимизировать рекламу и честно считать стоимость заявки.

Фрагмент еженедельного отчета с данными по аналитике

По рекламе

Стратегия была ориентирована на получение кликов (максимум кликов), что в большинстве случаев приводит к росту некачественного трафика и не дает стабильных заявок. В одной кампании были смешаны Поиск и РСЯ, из-за чего сложнее управлять бюджетом, анализировать эффективность и оптимизировать размещение.

Показательные цифры по данным аудита

  1. ▸ 83,9% - основной источник трафика на сайт - реклама
  2. ▸ 1,46% - CTR в РСЯ (в пределах нормы), но высокие отказы
  3. ▸ 18,8% - посетителей были младше 18 лет (нецелевая аудитория)
  4. ▸ 25-54 года - возраст аудитории с конверсиями
  5. ▸ 13 конверсий по автоцелям со стоимостью 3372,88 руб.
Реклама давала основную долю трафика, поэтому улучшения в Директе сразу влияли на поток обращений
Почти 1/5 трафика была аудитория до 18 лет, исключили ее, чтобы не сливать бюджет

Что мы сделали

SEO и сайт

1 Привели в порядок измерение заявокПодготовили список ключевых целевых действий (успешная отправка формы, звонок, письмо на почту) и требования к корректной фиксации.
2 Согласовали сценарий обращенияНа сайте критично упростили сценарий «открыл - понял - отправил запрос», так как основной канал - корпоративная почта.
3 Собрали структуру услуг под спросНаружные сети и связанное благоустройство вынесли в понятные блоки, чтобы посетитель быстрее находил нужную услугу.
4 Подготовили основу под новый сайтЗафиксировали, какие элементы важно перенести и усилить (оффер, кейсы, блок доверия, понятные формы) для конверсии B2B-трафика.

Контекстная реклама / Яндекс.Директ

Процесс сбора и структурирования семантического ядра для рекламных кампаний

Ключевые изменения в рекламе

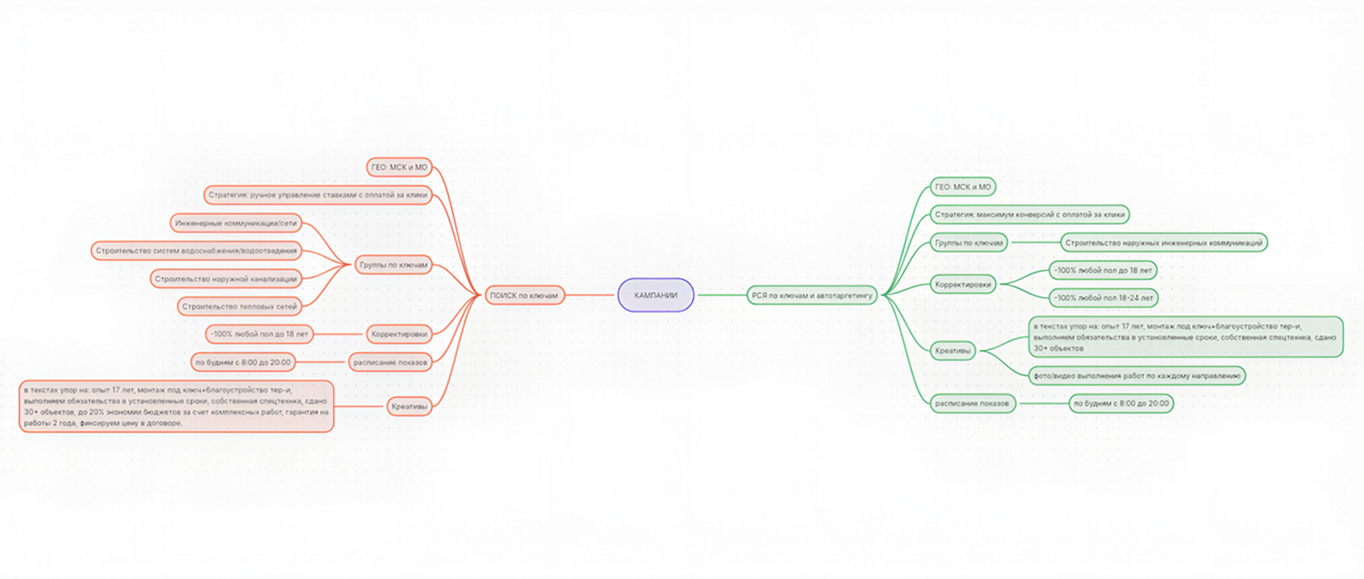
Разделили Поиск и РСЯ: разные аукционы и разная логика оптимизации, разделение упрощает управление стратегиями и бюджетами.
Перешли от «максимум кликов» к логике «максимум конверсий»: вектор оптимизации сменили на конверсии, чтобы выйти на управляемые заявки.

Разделили Поиск и РСЯ, чтобы управлять стратегиями и бюджетом без путаницы
Медиаплан с распределением бюджета по кампаниям и каналам

Что еще сделали:

  1. Почистили РСЯ от мусорных площадок: исключили развлечения, тотализаторы, кино, книжные сайты, решебники, мобильные приложения
  2. Настроили корректировки по возрасту: ограничили показы на аудиторию младше 18 лет (18,8% трафика)
  3. Уточнили аудиторию по данным Метрики: фокус на 25-54 года, учли, что конверсии чаще в первой половине дня
  4. Привели структуру объявлений в рабочий вид: добавили быстрые ссылки, уточнения для повышения кликабельности
  5. Перенастроили цели: ушли от автоцелей к целям, отражающим реальную отправку формы или обращение

🎨 Креативы и объявления

Креативы для РСЯ с акцентом на визуал
Дополнительные варианты креативов для РСЯ
Текстовые объявления для поиска с УТП
Креативы по услуге ремонт инженерных сетей

Результаты за период (август-ноябрь)

📈 Контекстная реклама: качество трафика и управляемость

Было: оптимизация «в клики», смешанные Поиск и РСЯ, высокая доля нерелевантного трафика и отказов.
Стало: кампания стала управляемой за счет разделения сетей, чистки площадок и корректировок по аудитории, а оптимизация сместилась в сторону целевых действий (заявки, звонки).

  1. Доля трафика из рекламы: 83,9%
  2. CTR РСЯ: 1,46% (норма), но проблема была в качестве
  3. Доля аудитории до 18 лет: 18,8%, исключили как нецелевую

Конверсии и стоимость обращения

  1. За 3 месяца в Метрике фиксировалось 13 конверсий по автоцелям со стоимостью 3372,88 руб.
  2. После внедрения изменений клиент подтверждал, что заявки на почту и звонки шли хорошо
  3. Компания закрывала минимум 1 клиента в месяц

👥 Аудитория и время: сфокусировали показы

  1. Конверсии шли из сегмента 25-54 года
  2. Конверсии чаще происходили в первой половине дня
  3. Расписание показов и ставки подстроили под эти данные

Как мы использовали отчеты и аналитику

Решения принимали не «по ощущениям», а по данным аудита рекламного кабинета и Метрики. Смотрели на долю рекламного трафика, качество визитов (через отказы), аудиторию по возрасту и время, когда фактически происходят конверсии.
Параллельно устранили ключевую проблему измерений: автоцели, которые не позволяют честно считать заявку и оптимизировать кампании по результату. Это дало возможность управлять рекламой как системой, а не просто покупать клики.

💡 Главный принцип

Аналитика → Гипотеза → Изменения → Измерение → Масштабирование

Что это дает предпринимателю

Этот кейс показывает, что в дорогих услугах (наружные сети, теплосети, канализация) важно не гнаться за трафиком, а управлять качеством обращений.
Даже «нормальный CTR» не гарантирует заявки, если реклама крутится на мусорных площадках и оптимизируется по кликам, а не по реальным обращениям.

✅ Ключевые выводы для бизнеса

  1. Когда аналитика настроена правильно, вы видите, сколько стоит контакт
  2. Можно масштабировать рекламу без ощущения, что бюджет уходит «в пустоту»
  3. Комплексный подход работает лучше всего: сначала наводим порядок в целях и кампаниях
  4. Затем усиливаем сайт под конверсию
  5. И только потом увеличиваем объем трафика, не раздувая стоимость заявки

Особенности сделки

У клиента нет отдела продаж, обработка идет напрямую через почту. Важно приводить меньше «случайных» обращений и больше запросов с проектной документацией. Компания может просчитать и отправить КП примерно 4-5 запросов в день, поэтому качество лидов важнее количества.

 Сезонность

Заказов становится больше в период с апреля по октябрь, при этом компания работает круглый год. Это важно для распределения бюджета и ожиданий по объему лидов.

«До работы с командой реклама вроде крутилась, но было ощущение, что много трафика идет впустую. В процессе работы стало понятнее, кто и когда оставляет заявки, перестали показываться "не тем" людям. Заявки на почту и звонки пошли стабильнее, я закрывал минимум одного клиента в месяц. Сейчас делаем новый сайт и хотим масштабировать рекламу, когда будут корректно настроены цели и отслеживание заявок. По коммуникации все четко: быстро отвечают, объясняют простым языком и предлагают решения, которые реально влияют на заявки». 
ООО «МАХ»
Наталья
Контекстолог
«Проект хорошо показывает одну вещь: в B2B-строительстве нельзя оценивать рекламу по CTR и кликам. Сначала настройте правильные цели, почистите площадки и зафиксируйте портрет аудитории, и только потом масштабируйте бюджет. Если хотите повторить, начните с простого: проверьте, что ваша "конверсия" в Метрике это реальная отправка заявки, а не клик по кнопке. Нужна помощь с аудитом и планом работ под вашу нишу - напишите, разберем кабинет и покажем точки роста».