Организация Meta, владеющая соцсетями Instagram и Facebook, признана в России экстремистской и запрещена в РФ

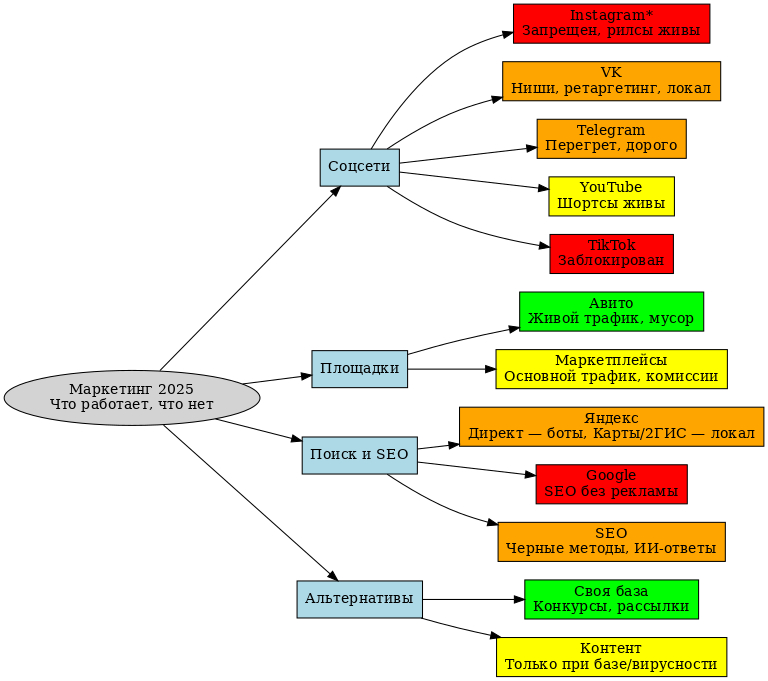
Ситуация в трафике сейчас: запрещен, не работает, перегрет, боты

2026-02-27 13:01:52 Время чтения 9 мин 1482

Я тут понял, что мне самому надо систематизировать взгляд на то, как сейчас устроен маркетинг. И часто у бизнеса запрос именно на это — понять, что вообще можно использовать. 

Я стараюсь смотреть все, что выходит, каждый год участвую в конференциях по маркетингу и много лично общаюсь с коллегами. В этой статье я попробовал систематизировать свой опыт и опыт, который я насмотрел у коллег. 

Инстаграм* — запрещен, но есть рилсы. Таргетированная реклама запрещена со стороны фб*, а со стороны закона РФ полностью запрещена реклама у блогеров с 1 сентября. Все еще много трафика в рилсах, их все еще можно делать на своем аккаунте. 

Рилс подходит не для всех: продукт должен быть широкого спроса, независим от гео. Иначе будете стрелять из пушки по воробьям. Понятно, что отдельное искусство — это научиться их делать, чтобы собирать эти охваты.

ВКонтакте — для малого числа ниш. Есть два кабинета: новый и старый, это создает путаницу, но новый кабинет не всегда работает корректно. 

  1. Товарный бизнес пробовал переехать в ВК, но там не получается создать ажиотажный спрос из кнопки «продвигать» пост, как это было в Инсте*. 
  2. Понятно, что крупные игроки ВК используют как плейсмент для ретаргетинга. — Для некоторых локальных бизнесов — это все еще решение со своей воронкой в рассылках, но все чаще оно становится неокупаемым. 

Где работает ВК: 

  1. трафик на нишевые вакансии, например, инженеров определенного профиля, — детские ниши, 
  2. узкие специфичные ниши, например, нишевые конференции.

Для этих ниш могут работать воронки через сообщество с лид-магнитом в месте для рассылки, воронки напрямую на рассылку, трафик на сайт и лид-формы.

Виральный трафик в ВК: он есть, для широких ниш и развлекательных постов. Одно время могли набирать охваты короткие видео, сейчас я вижу упор на «вирусные посты». Они могут набирать просмотров больше, чем подписчиков в сообществе. Но все это про развлекательную тематику и «холодный охват» людей, которые увидят пост в ленте, но не знакомы с источником контента. 

Телеграм перегрет. Если мы говорим про посевы (посты в каналах), то есть две стратегии: локальный бизнес сеется по городским пабликам, нишевый — по нишам. 

Если нужно выкупать много каналов — идем на биржу. Суммарная наценка биржи — не менее 30%. А если вдруг вы делаете посевы вручную — то огребаете от человеческого фактора: пост может не выйти, его могут не промаркировать, вы можете договориться об одном, а получить другое. Средний CPM тут около 2000₽ за 1000 просмотров.

В основном телеграм для экспертов и услуг, в меньшей степени для товаров, но товары тоже сюда идут, потому что больше некуда. Услуги и эксперты — продукт нишевый. Поэтому через биржу вы просто можете не найти каналов для посевов. Поэтому многие закупают посевы вручную. Посевы вручную — это много ресурсов: сначала узнаешь ценник, потом согласуешь пост, потом контролируешь выпуск и фиксируешь результат, а еще промаркируй и отчитайся. А еще ценник на нишевые каналы запредельный. И это такой рынок. То есть CPM (1000 просмотров может стоить) 5-15 тыс. в авторских каналах или в узких тематических. 

Тг-эдс — это все еще выход для тех бизнесов, которые работают в узком сегменте. Если авторские каналы берут большие деньги за посев — в тг-эдс охват выйдет дешевле. Тут всего пара проблем: премиум-юзеры не видят рекламу, трафик быстро «выгорает» — у него нет умных алгоритмов, это просто борьба ставок, и на нескольких показах рекламы эффективность падает в разы. 

Ютуб — замедлен, но парадоксально жив. Особенно живучи короткие форматы, плюс их в том, что можно выложить сразу и рилс, и тик-ток, и шортс. Все еще можно ворваться в короткие ролики и набрать на них ядро аудитории.

Минус такой же, как и в рилсах: нужен широкий продукт без гео. И еще один минус — трудоемкость видеоформата. Нужна минимальная команда, какая-то съемка, какая-то настройка кадра, отдельно сценарий, учесть ограничения (например, вы не можете плясать с бубном). А еще нужен большой скилл и насмотренность, чтобы получать результат, а не просто упахиваться ради 1000 просмотров.

Тик-ток — заблокирован с их стороны, но технически эти ограничения можно преодолеть. В остальном тут те же проблемы, что и с рилсами и шортсами. 

Авито — подходит для многих товаров и услуг. Действительно живая площадка, недорогой трафик. Но нужно научиться работать с мусорными запросами. 

Маркетплейсы — дают основной трафик для товарки. Из-за растущих комиссий предприниматели бегут оттуда. Закрывают бизнес с долгами

Яндекс

  1. Поиск и РСЯ — тут бототрафик в рекламе
  2. Телеграм биржа — работает для локальных проектов
  3. Медийная реклама — очень дорога, ее берут, когда больше не могут выкупать лидов по своим запросам. Дальше нужно удешевлять этих лидов. Инструмент для крупного бизнеса, рабочий.
  4. Карты — хороши для локального бизнеса, дешевые

Воронка из Яндекса в тг — дает дешевых подписчиков для экспертов

2ГИС — работает для локальных ниш

  1. Поиск дает seo-трафик

Гугл — заблокирован, но дает seo-трафик

SEO — в Яндексе работают черными методами, крутят поведенческие. От этого, скорее всего, появляются боты в Директе. Яндекс с этим мало что делает. Черное сео процветает. Минус — бизнес теряет трафик из гугла.

В Гугле трафика меньше, потому что поиском гугла меньше пользуются. Но здесь нет контекстной рекламы, поэтому мест для размещения становится больше.

Всю картинку портят ИИ-ответы. ИИ-ответ занимает первые позиции и хорошо удовлетворяет интерес пользователя. В итоге помимо позиций в выдаче снижается кликабельность ссылок — там ухудшение в 2-3 раза. Это серьезно ударило по  seo-трафик. 

Сеошники даже придумали специальный термин для продвижения в ИИ-ответах — GEO. Вот только GEO — это не сеошная задача. Выясняется, что чтобы попадать в выдачу, нужны пиар-инструменты: статьи на внешних блогах, например. Но и толк от потенциального попадания в ИИ-ответ сомнительный. Потому что переходы из ответов редкие, только если искали именно ваш продукт и вы смогли дать в нем значимое преимущество.

Работа со своей базой и с дружеской

Это то, что действительно сейчас должно расти, если, конечно, эта база есть. Бизнес делает совместные конкурсы в вк и тг, обменивается рассылками. В целом, когда трафик дорогой и мусорный, это может помочь выжить.

Контент как трафик

Обычно контент — это не трафик, а работа с базой. Поэтому он может приносить клиентов в бизнес, но только если база у вас сформирована трафиком. Сейчас с трафиком проблема, а делать посты ради 100 просмотров — неокупаемая работа. 

У нас в этом смысле есть решение с вирусными статьями, но самим воплощать такое сложно даже с командой. Нам потребовался год, чтобы разобраться только в этой задаче. Я бы сказал, что уровень сложности — как в вирусных видео.

Я опросил предпринимателей и получил 2 000 ответов, какие инструменты используют они, опрос в тг‑канале «Упал, поднялся — интервью про бизнес».

Facebook, Instagram — принадлежит компании Meta, признанной экстремистской и запрещённой на территории РФ.