Организация Meta, владеющая соцсетями Instagram и Facebook, признана в России экстремистской и запрещена в РФ

Изменчивая мода: как продвигать магазин одежды middle-up сегмента в разгар кризиса

2023-02-28 18:43:21 Время чтения 16 мин 3466 1

По данным АКАР, объём рекламного рынка в апреле-июне 2022 года сократился на 16%. Нестабильная ситуация — отключение Google-рекламы, блокировка соцсетей, уход вендоров рекламного ПО и сервисов — заставила быстро адаптироваться к новым реалиям и изменять стратегии продвижения. В статье — история о том, как мы начали выстраивать performance-маркетинг бренда женской одежды в турбулентном 2022 году, оптимизировать кампании и держать цену заказа ниже, чем у конкурентов.

Клиент

CHARUEL — ритейлер женской одежды middle-up. 20 лет на рынке, имеет несколько собственных производств. Имеет два бренда: CHARUEL и CALISTA. Оба представлены офлайн и онлайн: компания реализует товары через собственный интернет-магазин и 38 розничных точек в Москве, Санкт-Петербурге и девяти других регионах.

Задачи: 

  1. увеличить доход интернет-магазина в 2 раза;
  2. нарастить брендовые запросы;
  3. достигать KPI по ДРР и CPO (оплата за заказ);
  4. найти новые инструменты для масштабирования.

Результаты (ноябрь 2021-ноябрь 2022):

  1. брендовый трафик CHARUEL вырос на 118%, CALISTA на 170%;
  2. CPO ниже в 5 раз по сравнению с основными конкурентами (по данным Яндекса);
  3. ДРР по двум брендам в пределах KPI клиента – не более 18%;
  4. расширение инструментов продвижения;
  5. команде удалось нивелировать просадку (менее 30%) по количеству транзакций и увеличить доход в 1,2 раза, несмотря на отсутствие основных инструментов продвижения.
*Снижение количества транзакций вызвано в марте-мае отключением основных рекламных каналов, в сентябре-октябре окончанием акций и поступлением новой коллекции по более высокой стоимости.

Сложности и особенности проекта

Год назад мы стартовали с пула контекстных кампаний в Яндекс.Директе, Google Ads и таргетированной рекламы в Facebook*. Три месяца достигали плановых KPI по CPO и ДРР, масштабировались. В феврале-марте ситуация поменялась: остановил продажу рекламы Google, ушёл Facebook*, который приносил нам большую долю транзакций. Fashion-ритейл тоже «попал в шторм»: закрыли представительства Zara, Pull&Bear, Massimo Dutti и другие. Выросли цены на вещи, тогда как покупательская способность снизилась. Мы начали подключать новые каналы взамен ушедшим вместе с корректировкой стратегии. Влияние внешних факторов заставило подстраиваться под ситуацию: быстро менять стратегии, внедрять акции, тестировать новые каналы. 

Сплит инструментов и динамика CPO

Вместе с клиентом мы сфокусировались на наращивании платного и органического брендового трафика, чтобы занять освободившийся рынок. В феврале — продолжили рекламироваться по брендовым, категорийным и тематическим запросам. Отслеживали аффинити-индекс, тестировали стратегии CPC/CPA и подключали ремаркетинг со статическими и смарт-баннерами.

Что нового подключили

1. В марте начали тестировать эффективность таргетированной рекламы «ВКонтакте» и сервис myTarget. Использовали таргетинг по интересам, контекстный таргетинг, Look-alike аудитории (LAL), автопродвижение товаров и ремаркетинг. Можем сказать, что оба канала рабочие: принесли транзакции и ассоциированные конверсии, но из месяца в месяц пока получаем ровные результаты — без скачков роста.

2. Рекламу мобильного приложения CHARUEL как в РСЯ, myTarget, так и во «ВКонтакте».

3. «Мастер кампаний» в Яндекс.Директе. Начиная с лета протестировали «Мастер кампаний» по категориям и выяснили, что часто он работает даже лучше классических категорийных кампаний в РСЯ. Поэтому сейчас в периоды высокого сезонного спроса или выпусков новых коллекций, запускаем одновременно и РСЯ-кампанию, и используем «Мастер кампаний».

4. Медийную рекламу и медийный ретаргетинг в Яндекс.Директа. Летом, когда большинство зарубежных брендов закрыли продажи в России, мы стартовали медийные кампании, которые параллельно с ростом брендового трафика принесли нам рост post-view конверсий. 

1 / 2

Далее на аудиторию людей, взаимодействовавших с медийной рекламой, мы подключали ремаркетинг – показывали сезонные предложения/новую коллекцию. Пользователей, кто видел медийную рекламу, добавляли в брендовые рекламные кампании с корректировкой ставки «+0». Оценивали эффективность по post-view конверсиям и росту бренда.

Медийная воронка

В летний период CPO продолжал снижаться: аудитория ждала скидки и клиент запускал акции.

5. Программатик Media Desk. Тоже показал себя эффективным инструментом по увеличению брендового трафика, особенно, в сочетании с медийными кампаниями. Первый раз запускали программатик в мае. На графике ниже виден подъем.

1 / 2

В сентябре мы снова столкнулись с ростом CPO: вышла новая коллекция, цены стали значительно выше, чем летом у обоих брендов. Сейчас наша задача — это привлечь новую аудиторию, которая сможет приобретать товары без скидок и акций.

6. Таргетинг по интересам на людей, незнакомых с брендом. Здесь мы ориентируемся на сезонность, широкую околотематику, которую сегментируем, и запускаем категорийные кампании. Ищем новые запросы. Например, у CHARUEL делаем упор на бизнес; у CALISTA – бьюти, уходовые средства. 

Что сработало лучше всего на рост брендовых запросов: медийная реклама (Директ, программатик Media Desk). Оценивали по post-click и post-view конверсиям.

С какими барьерами столкнулись: отсутствие скидок и увеличение цен, остановка кампаний по причине нехватки бюджета, снижение покупательской способности – всё это приводит к росту CPO. Чтобы держать его в плановых значениях, важно уделять время аналитике и оперативно менять сплит.

Тестирование гипотез и оптимизация

1. В ходе аналитики брендов мы опираемся на информацию из CRM, команды клиента, розницы, автоматизируем передачу данных между системами. И на основе этого строим CJM с детализированными портретами аудиторий. Например, выделяем тех, кто часто покупает с высоким чеком, кто давно не покупал и так далее. Все это используем при оптимизации стратегии и кампаний.

Пример нашей документации по CJM CHARUEL
Евгения Бардина
Интернет-маркетолог KIT SOLER Performance
Проект специфичен тем, что целевая аудитория брендов крайне широкая – женщины от 24-х лет и до 60-ти: есть разброс по возрастам и профессиям. Это и госслужащие, и учителя, и врачи, и актрисы, и так далее. CHARUEL – smart casual, CALISTA – более молодёжный (это видно по отчётам о запросах из Google Analitycs). Но на практике видим, что аудитория перетекает между брендами: покупатель CHARUEL становится клиентом CALISTA, и наоборот.

Грамотная корректировка позволяет нам при меньших бюджетах увеличивать количество транзакций, но в тоже время держать CPO и CPC ниже, чем у конкурентов, то есть — работать эффективнее. Это доказывает конкурентный анализ, подготовленный Яндексом, в рамках сотрудничества.

Сравнение ключевых показателей на поиске

Данные Яндекса. Август-октябрь 2022 года.

По сравнению с конкурентами (брендами, сопоставимыми по сфере бизнеса и рекламному бюджету) мы получаем на поиске: на 99% больше кликов, на 216% больше целевых визитов, наши расходы на рекламу на поиске больше на 63%, а конверсия (CR) выше на 67%, цена за покупку (CPA) ниже на 48%, цена за клик (CPC) ниже на 18%.

Сравнение ключевых показателей в сетях

Данные Яндекса. Август-октябрь 2022 года.

В сетях получаем количество кликов столько же, сколько у конкурентов, на 112% больше целевых визитов, наши расходы на рекламу в сетях ниже на 18%, а конверсия (CR) выше на 100%, цена за покупку (CPA) ниже на 61%, цена за клик (CPC) ниже на 18%.

2. Оставляем только самые результативные кампании. Например, и у CHARUEL, и у CALISTA есть линейка твидовой одежды. Если мы понимаем, что у CHARUEL твид продвигается лучше, то отключаем кампанию на CALISTA. То есть разделяем категорийную рекламу по брендам, подбираем релевантные визуалы, семантику, стиль коммуникации. Иногда запускаем параллельную рекламу на одну категорию и смотрим, у какого бренда она продвигается лучше. Более результативные кампании оставляем.

3. Меняем модель закупки, когда это необходимо. В основном, мы запускаем кампании на CPA и выбираем конверсию «Покупка», если позволяет статистика. При этом у нас есть и кампании на CPC. Но если видим, что цена транзакции становится выше плановой – тоже переводим на CPA. 

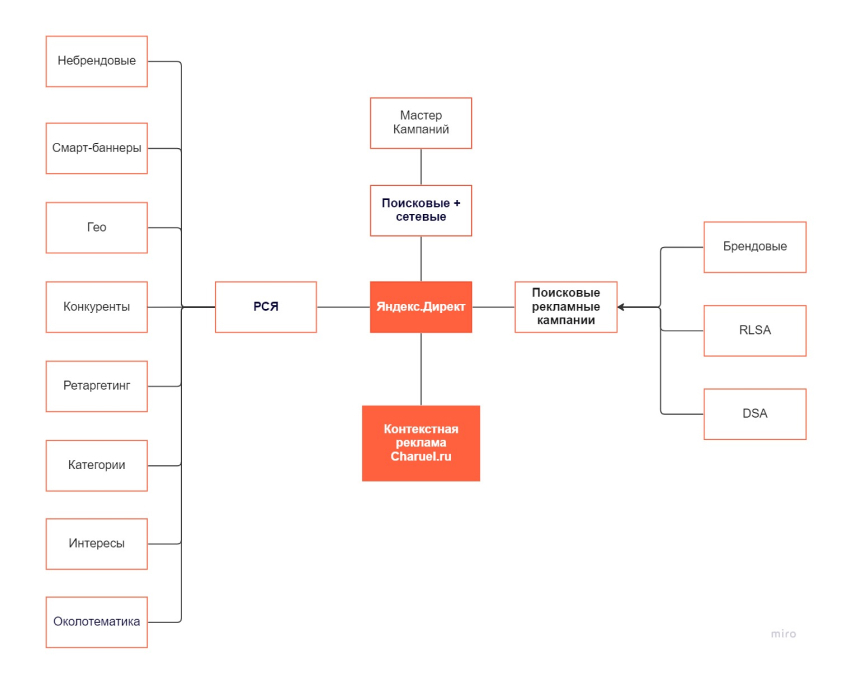
Структура рекламного аккаунта CHARUEL

4. Проводим регулярные корректировки. Раз в неделю собираем отчёт, где смотрим, как кампании себя показали. Если какие-то из них снижают эффективность — берём больший период, например, три недели, а после этого — принимаем решение, оставлять её или нет. 

5. Ведём плотную коммуникацию. Вместе с клиентом мы постоянно оцениваем результаты, прорабатываем акции, тесты, креативы. Проектная команда тоже всегда на связи, специалисты обмениваются между собой информацией. Например, когда CRM-маркетологи дают данные о неактивных покупателях — специалисты по контекстной рекламе запускают ремаркетинг; если сообщают о новой аудитории — e-mail-маркетологи включают её в рассылки. 

Планы проекта

Мы снизили стоимость заказа и увеличили объём брендового трафика. Достичь этого нам помогла своевременная оптимизация и вовлечённость клиента в совместный проект. Сейчас мы начинаем смещать фокус на привлечение «холодной» аудитории (корректировки семантики/настроек с учётом роста цен и изменения позиционирования бренда), продвижение по небрендовым запросам и снижению ДРР. Начали активно работать с рекламой в Telegram Ads: за 2 месяца нам удалось увеличить количество подписчиков с 9 000 до 11 900. 

Евгения Бардина
Интернет-маркетолог KIT SOLER Performance
Когда постоянно меняются условия, я бы посоветовала протестировать максимальное количество инструментов, разные типы кампаний, — чтобы понять, что лучше работает. Не бояться запускаться на CPC, чтобы потом оптимизироваться. Не переживать из-за возможно высокого CPO на старте и растить бренд за счёт медийных кампаний.
Ольга Цвиринько
Product-менеджер Charuel/Calista 
Подключение новых инструментов и оптимизация уже существующих – те решения, которые помогли нам сохранить положительные финансовые показатели в непростой период. За несколько месяцев работы нам удалось сформировать знание о бренде и повысить уровень доверия к нашим брендам. Команда KIT SOLER Performance показывает высокую вовлечённость в работу и заинтересованность в улучшении результатов.

*Организация Meta, а также её продукты Instagram и Facebook, на которые мы ссылаемся в этой статье, признаны экстремистскими и запрещены на территории РФ.