Как с помощью нестандартных креативов превысить план по кликам на 219%

2024-09-05 16:44:25 Время чтения 9 мин 707

«Фрутилад» — флагманский бренд производителя фруктовых батончиков на основе сухофруктов ООО «Белое Дерево» (ТМ «Фруктовая Энергия»). Сегодня «Фрутилад» — это 17 разных вкусов фруктовых батончиков с дистрибуцией в более 50 тыс. торговых точек. Это продукт, на долю которого приходится 25% в категории «фруктовые батончики».

Цели проекта

  1. Увеличить узнаваемость бренда "Фрутилад"
  2. Привлечь внимание новой целевой аудитории — людей, увлекающихся дрифтингом.

Бренд был ориентирован на активных женщин 25–34 лет с детьми, живущих в городе и нуждающихся в перекусе на ходу. Чтобы объединить разных девушек, команда взяла за основу простую и запоминающуюся формулу слогана: «Да ладно?!» «Фрутиладно!» и пэкшот — «Когда перекус заряжает».

Пример креативов

Новый целевой сегмент — мужчины 25–45 лет, увлекающиеся дрифтингом. Эта аудитория идентифицируется по интересам, включая японские автомобили, определенный стиль одежды, подписки на YouTube-каналы, татуировки, автофесты, кальян, аниме, музыку и автомобильные ресурсы. Для привлечения внимания были разработаны необычные креативы, включая гоночную машину в виде банана с апельсинами вместо колес.

Пример креатива

Бренд «Фрутилад» продавался в крупных сетях в Москве, Санкт-Петербурге, Рязани, Казани и Красноярске. Нашей целью было расширить узнаваемость бренда в пределах бюджета, поэтому рекламная кампания последовательно охватывала конкретные регионы, исходя из объемов дистрибуции. Учитывалось также проведение дрифт-соревнований в регионах. Это обеспечивало возможность покупки продукта и использования выигранных билетов на соревнования для пользователей, увидевших рекламу.

Решение

Клиент сосредоточился на промо-механиках и семплинге, а не на постоянной имиджевой поддержке. В ответ на это была создана флайтовая рекламная кампания, синхронизированная с чековым промо. Пользователи были направлены на страницу, где могли зарегистрировать чек и участвовать в розыгрыше билетов на дрифт-шоу, мерча и продукции.

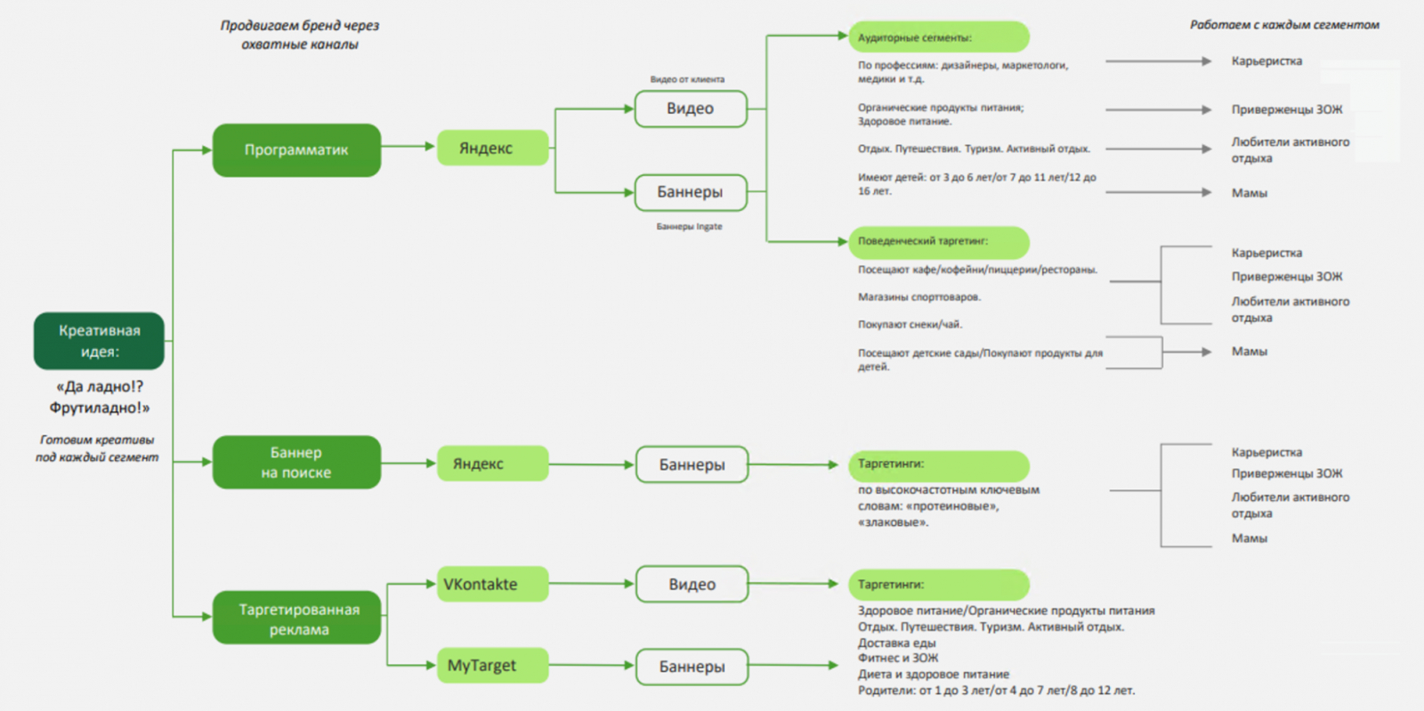
Рекламные каналы включали Programmatic через «Яндекс Медиа», таргетированную рекламу в VK и посевы в VK. На старте наша команда создала две карты запуска под каждый сегмент целевой аудитории.

Женщины
Дрифтеры

1 месяц РК — апрель (общая брендовая РК)

В первый месяц рекламной кампании специалисты не смогли полностью использовать бюджет из-за слишком узкой аудитории. Остаток бюджета был перенесен на май, аудитория была расширена, исходя из нескольких гипотез:

  1. Женщины 35+ следят за своим внешним видом наравне с девушками моложе;
  2. Молодежь активно поддерживает идею ЗОЖ, поэтому можно снизить возрастные границы до 18 лет. По этой же причине можно добавить в молодой сегмент мужчин;
  3. Женщины 30+ часто имеют более одного ребенка и/или находится в декрете, поэтому их мотивация следить за своим здоровьем и здоровьем детей повышается;
  4. На столичные мероприятия приезжает достаточно большой поток жителей из других городов, поэтому гео можно расширить до Московской и Ленинградской области, а также включить Тулу, Калугу, Владимир и другие близлежащие к Москве города.

Медийно-контекстная реклама не дала ожидаемых результатов, несмотря на проведенные тесты, поэтому бюджет был перенаправлен в медийную рекламу.

Посевы использовались в группах по тематике «авто» и «дрифт», но требовалось расширение списка групп. В таргетированной рекламе запускались кампании для мужской и женской аудитории с расширением географии. В итоге планы по показам и кликам были выполнены на 108% и 243% соответственно.

2 месяц РК — май (общая брендовая кампания и старт чекового промо)

Благодаря расширению аудитории, удалось не только использовать бюджет, но и выполнить план мая и доделать план апреля. Наименее эффективными были кампании с широким соцдемом и высоким доходом, их отключили. При этом РК снеков для мужчин показала хорошие результаты.

Все активные кампании были стабильны, а процент новых посетителей сайта был близким к 100%.

План по таргетированной рекламе был выполнен, показатели улучшились. С 1 мая креативы были полностью заменены на чековое промо. В посевах расширили категории сообществ, добавив женские, ЗОЖ и городские сообщества. Лучшие результаты показали городские и женские сообщества.

3 месяц РК — июнь (общая брендовая кампания и чековое промо)

В этот период тестировали креативы в медийной рекламе, но не выявили явных триггеров для аудитории. Рекламные кампании были стабильны, изменения в аудиториях и креативах не влияли на эффективность. Однако РК для мужской аудитории по автоспорту не дала ожидаемых результатов, поэтому было принято решение снизить дрифт-активность и сместить фокус на женскую аудиторию.

В таргетированной рекламе планы продолжали выполняться. В посевах лучше всего отработали сообщества по фитнесу и ЗОЖ. Мы тестировали различные связки креатив + текст и добавляли живые фото с гонок, ER был выше у постов с реальными фото.

4 месяц РК — июль (финал чекового промо и переход на брендовые РК)

В июле флайт планировали завершить и провести розыгрыш по итогам чекового промо. Поэтому в первой половине месяца активно «дожимали» промо, а вторую половину посвятили проработке брендовой РК и женской аудитории.

В таргетированной рекламе план по показам перевыполнен на 9%, по охвату — на 76%, а по кликам — на 190%. В посевах план выполнили на 146% и реализовывали следующую стратегию. Чтобы добить чековое промо, выбрали по итогам прошлых месяцев сообщества по дрифту и городские паблики, которые отработали лучше всего, и разместились там повторно с анонсом о финале розыгрыша. Небольшой остаток бюджета потратили на общую брендовую кампанию и сообщества по ЗОЖ и фитнесу.

Пример креативов

Результаты

Итоговое выполнение планов составило:

  1. План по показам — 129%;
  2. План по кликам — 213%.

Такое соотношение показателей говорит о том, что аудитория, которой показывали рекламу, была заинтересована в продукте. Это значит, что таргетинги были настроены на максимально релевантную аудиторию, а креативы мотивировали перейти на сайт.

Помимо этого 1,7 тыс. пользователей поучаствовали в чековом промо, а значит, точно стали покупателями после просмотра рекламы.

Результаты по показам
Результаты по кликам