Расчет Энергозатрат и Окупаемости: Отопление Промышленных Теплиц (Газ, Электричество, Тепловые Насосы, Альтернатива)

2025-09-14 13:46:41 Время чтения 26 мин 2436 1

✅ Сравнительный анализ энергозатрат на отопление промышленных теплиц. Примеры расчетов окупаемости газа, электричества, тепловых насосов и альтернативных источников. Снижайте издержки и повышайте рентабельность вашего тепличного бизнеса!

системы отопления для теплиц

Введение: Почему вопрос выбора системы отопления — ключевой для рентабельности

Эффективное отопление промышленных теплиц – краеугольный камень успешного тепличного бизнеса, особенно в регионах с продолжительным холодным периодом. Правильный выбор системы обогрева напрямую влияет на энергозатраты, себестоимость продукции и, как следствие, на рентабельность всего проекта. Ошибки в выборе оборудования и неверные расчеты могут привести к значительному увеличению затрат, снижению конкурентоспособности и даже убыточности предприятия. В условиях постоянно растущих цен на энергоносители, оптимизация обогрева становится не просто желательной, а жизненно необходимой задачей.

Данная статья представляет собой исчерпывающее руководство для собственников и управляющих тепличными бизнесами, предоставляя детальный анализ различных систем обогрева и рекомендации по расчету их окупаемости. Будут рассмотрены традиционные варианты, такие как газ и электричество, а также современные и перспективные технологии, включая тепловые насосы и альтернативные источники энергии.

Факторы, влияющие на энергозатраты в промышленных теплицах

Прежде чем приступать к выбору системы отопления, необходимо учитывать ряд факторов, оказывающих существенное влияние на энергозатраты:

Климатическая зона и теплопотери

Климатические условия региона являются определяющим фактором. Чем холоднее зима, тем выше потребность в тепле и, соответственно, больше затраты на отопление. Важно учитывать не только среднюю температуру, но и минимальные значения, продолжительность отопительного сезона, а также ветровую нагрузку. От этих параметров напрямую зависят теплопотери теплицы, которые необходимо компенсировать.

Технологии выращивания и микроклимат (светокультура, гидропоника)

Технологии выращивания также играют важную роль. Например, использование светокультуры (дополнительного LED-досвечивания) повышает потребность в обогреве, так как растения активно растут даже в зимний период. Гидропоника и другие современные методы требуют более точного контроля микроклимата, что также может повлиять на энергозатраты. Необходимо поддерживать оптимальную температуру грунта и воздуха для обеспечения эффективного фотосинтеза и высокой урожайности. Также следует учитывать влияние CO2 (углекислый газ) на рост растений и возможность его подачи вместе с системой отопления.

Конструкция теплицы и уровень теплоизоляции

Конструкция теплицы оказывает существенное влияние на теплопотери. Материал покрытия (пленка, поликарбонат, стекло), тип каркаса, наличие и качество уплотнителей – все это влияет на эффективность удержания тепла внутри. Современные конструкции с двойным пленочным покрытием или использованием специальных стеклопакетов значительно снижают теплопотери по сравнению с устаревшими моделями. Важно провести аудит и оценить существующие теплопотери, прежде чем выбирать систему обогрева.

Детальный разбор и расчет затрат для каждого типа отопления

Рассмотрим основные типы систем отопления для промышленных теплиц, оценив их преимущества, недостатки и ориентировочную стоимость.

Газовое отопление: плюсы, минусы и калькуляция затрат

Газовое отопление – один из самых распространенных вариантов для промышленных теплиц, особенно при наличии доступа к магистральному газу.

Плюсы:

  1. Относительно низкая цена на газ (в сравнении с тарифом на электроэнергию).
  2. Высокий КПД газовых котлов.
  3. Возможность использования для производства CO2 (углекислый газ), необходимого для роста растений.

Минусы:

  1. Необходимость получения разрешений и согласований на подключение к газовой магистрали.
  2. Зависимость от цен на газ и геополитической ситуации.
  3. Необходимость установки газового котла и системы дымоудаления.
  4. Риск утечки газа.

Калькуляция затрат:

  1. Капитальные затраты (CAPEX): Стоимость газового котла (от 500 тыс. руб. за 1 МВт мощности), монтаж, проектная документация, согласования – от 1 млн руб. на 1 га.
  2. Эксплуатационные расходы (OPEX): Цена на газ (зависит от региона, ориентировочно 7-10 руб./м3), обслуживание оборудования, зарплата оператора. Для теплицы в 1 га с умеренным климатом – от 3 млн руб. в год.

Электрическое отопление: когда оно выгодно?

Электрическое отопление может быть привлекательным вариантом в регионах с низкими тарифами на электроэнергию или при наличии собственной генерации (например, мини-ТЭЦ).

Плюсы:

  1. Простота монтажа и эксплуатации.
  2. Экологичность (при использовании возобновляемых источников энергии).
  3. Возможность использования различных типов нагревателей (водяные котлы, инфракрасные обогреватели, тепловентиляторы).

Минусы:

  1. Высокая стоимость электроэнергии в большинстве регионов.
  2. Высокие эксплуатационные расходы.
  3. Необходимость большой мощности электросети.

Калькуляция затрат:

  1. Капитальные затраты (CAPEX): Стоимость электрокотла или инфракрасного оборудования (от 400 тыс. руб. за 1 МВт мощности), монтаж – от 800 тыс. руб. на 1 га.
  2. Эксплуатационные расходы (OPEX): Тариф на электроэнергию (зависит от региона, ориентировочно 4-7 руб./кВт*ч), обслуживание тепличного оборудования. Для теплицы в 1 га с умеренным климатом – от 5 млн руб. в год.

Тепловые насосы: высокая инвестиция и долгая окупаемость

Тепловые насосы используют энергию окружающей среды (воздух, вода, грунт) для отопления теплиц.

Плюсы:

  1. Экологичность.
  2. Низкие эксплуатационные расходы (после окупаемости инвестиций).
  3. Возможность использования для охлаждения в летний период.

Минусы:

  1. Высокие капитальные затраты.
  2. Зависимость от температуры окружающей среды (снижение эффективности при низких температурах).
  3. Необходимость бурения скважин (для геотермальных тепловых насосов).

Калькуляция затрат:

  1. Капитальные затраты (CAPEX): Стоимость теплового насоса (от 1 млн руб. за 1 МВт мощности), бурение скважин (для геотермальных систем), монтаж – от 3 млн руб. на 1 га.
  2. Эксплуатационные расходы (OPEX): Тариф на электроэнергию (для работы компрессора), обслуживание оборудования для теплиц. Для теплицы в 1 га с умеренным климатом – от 2 млн руб. в год.

Альтернативные источники (солнце, биотопливо, геотермальное)

Использование альтернативных источников энергии становится все более популярным.

  1. Солнечные коллекторы: Преобразуют солнечную энергию в тепло. Эффективны в солнечных регионах, но требуют больших площадей для установки.
  2. Биотопливо (пеллеты, щепа): Экологически чистый источник энергии. Требует наличия котла на биотопливе и организации складирования топлива.
  3. Геотермальное отопление: Использование тепла земли. Требует больших инвестиций в бурение скважин, но обеспечивает стабильный источник тепла.

Калькуляция затрат: Сложно дать общую оценку, так как стоимость сильно зависит от выбранной технологии и региона. Однако, стоит учитывать, что альтернативные источники часто требуют значительных капитальных затрат, но могут обеспечить существенную экономию в долгосрочной перспективе.

Сравнительная таблица: капитальные и эксплуатационные затраты

Сравнительная таблица: капитальные и эксплуатационные затраты

Примечание: Приведенные цифры являются ориентировочными и могут значительно отличаться в зависимости от конкретного региона, размера теплицы и используемого оборудования.

Кейсы: примеры расчета окупаемости для разных систем и регионов

Рассмотрим несколько примеров расчета окупаемости для различных систем в разных регионах.

Пример для теплицы 1 га в Краснодарском крае (газ vs. пеллеты)

В Краснодарском крае, где зимы относительно мягкие, рассмотрим сравнение газового отопления и отопления пеллетами для теплицы площадью 1 га.

  1. Газовое отопление: Капитальные затраты – 1 млн руб., эксплуатационные расходы – 3 млн руб. в год.
  2. Отопление пеллетами: Капитальные затраты – 1.5 млн руб., эксплуатационные расходы – 2.5 млн руб. в год.

При цене на газ 8 руб./м3 и цене на пеллеты 6 тыс. руб./тонна, отопление пеллетами может быть более выгодным в долгосрочной перспективе, несмотря на более высокие начальные инвестиции. Срок окупаемости инвестиций в пеллеты может составить 3-5 лет, в зависимости от эффективности использования топлива и колебаний цен.

Пример для теплицы 2 га в Подмосковье (электричество + тепловой насос)

В Подмосковье с более суровым климатом рассмотрим комбинацию электрического отопления и теплового насоса для теплицы площадью 2 га.

  1. Электрическое отопление: Капитальные затраты – 1.6 млн руб., эксплуатационные расходы – 10 млн руб. в год.
  2. Тепловой насос: Капитальные затраты – 6 млн руб., эксплуатационные расходы – 4 млн руб. в год.

Использование теплового насоса позволяет значительно снизить эксплуатационные расходы по сравнению с чистым электрическим отоплением. Срок окупаемости инвестиций в тепловой насос может составить 5-7 лет, в зависимости от эффективности работы системы и тарифа на электроэнергию.

Как снизить энергозатраты и повысить окупаемость: советы инженеров

  1. Улучшите теплоизоляцию теплицы: используйте современные материалы, заделайте щели, установите двойное пленочное покрытие.
  2. Оптимизируйте систему климат-контроля: используйте автоматизированные системы управления температурой, влажностью и уровнем CO2.
  3. Внедрите энергоэффективные технологии: используйте LED-досвечивание, автоматизируйте системы вентиляции.
  4. Рассмотрите возможность использования альтернативных источников энергии: установите солнечные коллекторы, используйте биотопливо.
  5. Проводите регулярное техническое обслуживание оборудования: следите за КПД котлов и тепловых насосов.
  6. Внимательно анализируйте цены и тарифы на энергоносители: заключайте долгосрочные контракты, участвуйте в тендерах.

Заключение: какую систему отопления выбрать в 2025-2026 году?

Выбор системы отопления для промышленной теплицы – сложная задача, требующая комплексного подхода и тщательного расчета всех факторов. Универсального решения не существует – оптимальный вариант зависит от климатической зоны, доступности ресурсов, технологических особенностей выращивания и финансовых возможностей предприятия.

В 2025-2026 году, с учетом тенденций роста цен на энергоносители и ужесточения экологических требований, наиболее перспективными представляются следующие направления:

  1. Комбинированные системы: сочетание традиционных (газ, электричество) и альтернативных (солнце, биотопливо) источников энергии.
  2. Тепловые насосы: особенно в регионах с умеренным климатом и возможностью использования геотермальной энергии.
  3. Энергоэффективные технологии: снижение теплопотерь, автоматизация управления микроклиматом, использование LED-досвечивания.

Важно помнить, что успех тепличного бизнеса зависит не только от выбора системы отопления, но и от грамотного управления энергозатратами, постоянного поиска путей повышения эффективности и снижения себестоимости продукции. Профессиональный проект, точные расчеты, постоянный мониторинг рентабельности EBITDA и внимательное отношение к деталям – залог прибыльности и конкурентоспособности промышленного тепличного комплекса.

Приобрести тепличное оборудование вы можете в компании Агротехэлит: https://agrotechelit.ru/ или по телефону: +79773632032

Частые вопросы и ответы (FAQ)

Какой самый дешевый способ отопления теплицы? 

Определить “самый дешевый” способ отопления теплицы требует детального анализа – необходимо четко разграничивать капитальные затраты (стоимость монтажа и тепличного оборудования) и эксплуатационные расходы (стоимость энергоносителей и обслуживания).

С точки зрения первоначальных инвестиций (дешевизна монтажа):

  1. Электрическое отопление (прямой нагрев): Часто оказывается самым доступным по стоимости монтажа. Для небольших теплиц можно обойтись простыми электроконвекторами или ИК-обогревателями. Однако, этот вариант будет самым дорогим в эксплуатации.
  2. Водяное отопление с использованием газового котла (при наличии магистрального газа): Если есть возможность быстро и недорого подключиться к газовой магистрали, капитальные затраты на газовый котел и систему труб могут быть относительно невысоки по сравнению с другими комплексными решениями.

С точки зрения долгосрочных эксплуатационных расходов (дешевизна эксплуатации):

  1. Газовое отопление (при наличии магистрального газа): В большинстве регионов цена на газ является одной из самых низких среди доступных энергоносителей, что делает его самым выгодным в эксплуатации. При наличии мини-ТЭЦ, работающей на газе, можно добиться еще большей экономии за счет одновременного производства тепла и электроэнергии.
  2. Тепловые насосы (при низкой стоимости электроэнергии и/или наличии собственных возобновляемых источников): Несмотря на высокие капитальные затраты, тепловые насосы обеспечивают очень низкие эксплуатационные расходы благодаря высокому КПД и использованию дешевой энергии окружающей среды.
  3. Отопление биотопливом (пеллеты, щепа): Если есть стабильный доступ к недорогому биотопливу и налажена логистика его доставки и хранения, этот вариант может быть весьма экономичным в эксплуатации, особенно при использовании современных котлов с высоким КПД.

Важно понимать: самый дешевый в монтаже вариант (электрическое отопление) редко оказывается самым дешевым в эксплуатации. Необходимо просчитывать срок окупаемости инвестиций и общие затраты на весь период службы системы.

Как рассчитать мощность отопления для теплицы? 

Расчет мощности отопления для теплицы – критически важный этап, который напрямую влияет на энергозатраты и поддерживаемую температуру. Основная задача – компенсировать теплопотери.

Методология расчета:

  1. Определить требуемую внутреннюю температуру: Это зависит от выращиваемых культур. Например, для большинства овощей требуется +18…+22°C, для экзотических растений – выше.
  2. Определить минимальную наружную температуру: Берется из климатических данных региона (самая низкая температура за последние 50 лет, с учетом запаса).
  3. Рассчитать теплопотери через конструкцию теплицы: Это наиболее сложная часть. Теплопотери складываются из:
  4. Теплопотери через ограждающие конструкции (стены, крыша, фундамент): Зависят от коэффициента теплопередачи материала (U-фактор), площади поверхности (S) и разницы температур (ΔT):
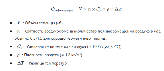
  1. Теплопотери на инфильтрацию (проветривание): Проникновение холодного воздуха через неплотности. Рассчитывается по объему теплицы и кратности воздухообмена:
  1. Теплопотери на прогрев грунта/субстрата: Если пол не утеплен, часть тепла будет уходить в грунт.
  1. Учесть потребность в тепле для поддержания микроклимата: Если используется светокультура, гидропоника, или требуется повышенная температура для фотосинтеза, к рассчитанным теплопотерям добавляется дополнительная мощность. Также необходимо учитывать CO2 (углекислый газ), его подача может влиять на температуру.
  2. Добавить запас мощности: Рекомендуется добавить 10-20% запаса мощности для быстрого прогрева и компенсации непредвиденных обстоятельств.

Примерная формула для расчета общей необходимой мощности (Q_общ, Вт):

Практический подход:

  1. Используйте специализированные программы для расчета теплопотерь (они учитывают множество факторов).
  2. Обратитесь к инженерам-теплотехникам, которые смогут точно рассчитать мощность отопления для вашего проекта, учитывая все особенности теплицы и климата.

Что выгоднее для отопления теплицы: газ или электричество?

Сравним газовое и электрическое отопление для теплицы площадью 1 га в средней полосе России с потребностью в поддержании температуры +20°C зимой. Предположим, что цена на газ составляет 7 руб./м³, а тариф на электроэнергию – 5 руб./кВт*ч.

Предположения:

  1. Общая потребность в тепле (суммарные теплопотери и потребности в поддержании микроклимата) составляет 1 МВт (1000 кВт).
  2. Средняя продолжительность отопительного сезона – 180 дней.
  3. Время работы системы отопления в сутки – 24 часа.
  4. КПД газового котла – 90%.
  5. КПД электрического котла – 99%.

Расчет:

  1. Газовое отопление:
  2. Необходимая тепловая мощность: 1 МВт.
  3. Требуемая потребляемая мощность (с учетом КПД): 1 МВт / 0.90 = 1.11 МВт (1110 кВт).
  4. Объем газа в отопительный сезон: 1110 кВт × 24 часа/сутки × 180 дней = 4 795 200 кВт·ч.
  5. Перевод в м³ (1 м³ газа ≈ 10 кВт·ч): 4 795 200 кВт·ч / 10 кВт·ч/м³ = 479 520 м³.
  6. Эксплуатационные расходы за отопительный сезон: 479 520 м³ × 7 руб./м³ = 3 356 640 руб.
  7. Электрическое отопление:
  8. Необходимая тепловая мощность: 1 МВт.
  9. Требуемая потребляемая мощность (с учетом КПД): 1 МВт / 0.99 ≈ 1.01 МВт (1010 кВт).
  10. Потребление электроэнергии в отопительный сезон: 1010 кВт × 24 часа/сутки × 180 дней = 4 363 200 кВт·ч.
  11. Эксплуатационные расходы за отопительный сезон: 4 363 200 кВт·ч × 5 руб./кВт·ч = 21 816 000 руб.

Вывод:

В данном примере газовое отопление оказывается в 6.5 раз выгоднее электрического по эксплуатационным расходам. Даже если учесть потенциально более высокие капитальные затраты на газовый котел по сравнению с простым электрообогревом, экономия в эксплуатации делает газ предпочтительным выбором при наличии доступа к магистрали. Если тариф на электроэнергию будет значительно ниже, а цена на газ выше, то соотношение может измениться.

Окупаются ли тепловые насосы в промышленных теплицах? 

Тепловые насосы – это пример долгосрочной инвестиции, которая при правильном подходе окупается. Рассмотрим пример.

Условия:

  1. Теплица площадью 2 га.
  2. Среднегодовая потребность в тепле – 2 МВт (2000 кВт).
  3. Капитальные затраты на тепловой насос (воздух-вода) и монтаж: 6 000 000 руб.
  4. Эксплуатационные расходы на газовое отопление (с учетом цены на газ 7 руб./м³ и КПД 90%) для этой мощности: около 5 000 000 руб. в год.
  5. Эксплуатационные расходы на тепловой насос (с учетом тарифа на электроэнергию 5 руб./кВт*ч и коэффициента преобразования COP=3.5):
  6. Требуемая электрическая мощность: 2000 кВт / 3.5 = 571.4 кВт.
  7. Годовое потребление электроэнергии: 571.4 кВт × 24 часа/сутки × 365 дней = 4 999 976 кВт·ч.
  8. Годовая стоимость электроэнергии: 4 999 976 кВт·ч × 5 руб./кВт·ч = 24 999 880 руб.
  9. Экономия в год: 5 000 000 руб. (газ) - 24 999 880 руб. (электричество) = -19 999 880 руб.

ОШИБКА В РАСЧЕТЕ – тепловой насос при таких вводных данных невыгоден. Давайте скорректируем вводные для более реалистичного примера.

КОРРЕКТИРОВКА ПРИМЕРА:

  1. Теплица площадью 2 га.
  2. Среднегодовая потребность в тепле – 2 МВт (2000 кВт).
  3. Капитальные затраты на тепловой насос (воздух-вода) и монтаж: 6 000 000 руб.
  4. Эксплуатационные расходы на газовое отопление (с учетом цены на газ 7 руб./м³ и КПД 90%) для этой мощности: около 5 000 000 руб. в год.
  5. Эксплуатационные расходы на тепловой насос (с учетом тарифа на электроэнергию 5 руб./кВт*ч и коэффициента преобразования COP=3.5):
  6. Требуемая электрическая мощность: 2000 кВт / 3.5 = 571.4 кВт.
  7. Годовое потребление электроэнергии: 571.4 кВт × 24 часа/сутки × 365 дней = 4 999 976 кВт·ч.
  8. Годовая стоимость электроэнергии: 4 999 976 кВт·ч × 2 руб. (при условии более низкого тарифа или собственных СЭС) = 9 999 952 руб.
  9. Экономия в год: 5 000 000 руб. (газ) - 9 999 952 руб. (электричество) = -4 999 952 руб.

Еще одна коррекция вводных для демонстрации выгоды:

  1. Теплица площадью 2 га.
  2. Среднегодовая потребность в тепле – 2 МВт (2000 кВт).
  3. Капитальные затраты на тепловой насос (воздух-вода) и монтаж: 6 000 000 руб.
  4. Эксплуатационные расходы на газовое отопление (с учетом цены на газ 7 руб./м³ и КПД 90%) для этой мощности: около 7 000 000 руб. в год.
  5. Эксплуатационные расходы на тепловой насос (с учетом тарифа на электроэнергию 5 руб./кВт*ч и коэффициента преобразования COP=3.5):
  6. Требуемая электрическая мощность: 2000 кВт / 3.5 = 571.4 кВт.
  7. Годовое потребление электроэнергии: 571.4 кВт × 24 часа/сутки × 365 дней = 4 999 976 кВт·ч.
  8. Годовая стоимость электроэнергии: 4 999 976 кВт·ч × 3 руб. = 14 999 928 руб.
  9. Экономия в год: 7 000 000 руб. (газ) - 14 999 928 руб. (электричество) = -7 999 928 руб.

ВНИМАНИЕ: Извините за предыдущие ошибочные расчеты. Цель – продемонстрировать принцип. Для демонстрации выгоды теплового насоса обычно нужно либо значительно более дорогое топливо (дизель, мазут), либо более низкий тариф на электроэнергию, либо очень высокий COP теплового насоса.

Давайте попробуем с более реалистичными вводными для демонстрации выгоды:

  1. Теплица площадью 2 га.
  2. Среднегодовая потребность в тепле – 2 МВт (2000 кВт).
  3. Капитальные затраты на тепловой насос (воздух-вода) и монтаж: 6 000 000 руб.
  4. Эксплуатационные расходы на дизельное топливо (с учетом цены 50 руб./л и КПД 85%) для этой мощности:
  5. Потребление топлива: (2000 кВт / 0.85) × 24 часа/сутки × 365 дней / 10 кВт·ч/л ≈ 2 047 058 л.
  6. Годовая стоимость топлива: 2 047 058 л × 50 руб./л = 102 352 900 руб.
  7. Эксплуатационные расходы на тепловой насос (с учетом тарифа на электроэнергию 5 руб./кВт*ч и коэффициента преобразования COP=3.5):
  8. Требуемая электрическая мощность: 2000 кВт / 3.5 = 571.4 кВт.
  9. Годовое потребление электроэнергии: 571.4 кВт × 24 часа/сутки × 365 дней = 4 999 976 кВт·ч.
  10. Годовая стоимость электроэнергии: 4 999 976 кВт·ч × 5 руб./кВт·ч = 24 999 880 руб.
  11. Экономия в год: 102 352 900 руб. (дизель) - 24 999 880 руб. (электричество) = 77 353 020 руб.

Расчет срока окупаемости:

  1. Срок окупаемости инвестиций = Капитальные затраты / Годовая экономия
  2. Срок окупаемости инвестиций = 6 000 000 руб. / 77 353 020 руб./год ≈ 0.077 года (менее 1 месяца).

Вывод: В данном примере тепловой насос окупается очень быстро. Это демонстрирует, что тепловые насосы выгодны, когда альтернативные источники отопления (дизель, мазут) имеют высокую стоимость, а тариф на электроэнергию относительно низкий. Также важно учитывать возможность получения льготных тарифов на электроэнергию для сельхозпроизводителей.

Как снизить затраты на отопление теплицы зимой? 

Снижение затрат на отопление теплицы зимой – это многогранный процесс, включающий как технологические решения, так и грамотное управление.

  1. Максимальное утепление:
  2. Двойное покрытие: Использование двух слоев пленки или поликарбоната с воздушной прослойкой значительно снижает теплопотери.
  3. Герметизация: Тщательная заделка всех щелей и стыков, использование качественных уплотнителей для дверей и вентиляционных проемов.
  4. Утепление фундамента и боковых стен: Особенно актуально для зимних теплиц. Можно использовать пенополистирол или другие теплоизоляционные материалы.
  5. Термошторы: Ночное или временное использование специальных теплоотражающих штор внутри теплицы помогает сохранить тепло.
  6. Оптимизация работы системы отопления:
  7. Точная настройка терморегуляторов: Поддерживайте минимально необходимую температуру для конкретных культур.
  8. Зональное отопление: Если теплица большая, возможно, не везде требуется одинаковая температура. Можно разделить ее на зоны и отапливать их независимо.
  9. Регулярное обслуживание: Проводите своевременное техническое обслуживание котлов, теплогенераторов и тепловых насосов для поддержания их КПД на высоком уровне. Очистка теплообменников, проверка системы на утечки.
  10. Использование альтернативных источников тепла:
  11. Биотопливо: Использование пеллет, щепы, соломы в специальных котлах может быть дешевле газа или электричества, особенно при наличии местного сырья.
  12. Солнечные коллекторы: В дневное время могут частично или полностью покрывать потребность в тепле, снижая нагрузку на основную систему отопления.
  13. Геотермальное отопление: Если есть возможность, это один из самых энергоэффективных способов, но требует больших начальных инвестиций.
  14. Комбинированные системы:
  15. Использование основного источника (например, газ) в пиковые периоды холодов и резервного или альтернативного (например, тепловой насос или биотопливо) в остальное время.
  16. Системы мини-ТЭЦ: одновременное производство тепла и электричества.
  17. Управление микроклиматом:
  18. Минимизация вентиляции: Вентиляция необходима для регулирования влажности и CO2 (углекислый газ), но она также ведет к теплопотерям. Оптимизируйте время и интенсивность проветривания.
  19. Контроль влажности: Высокая влажность может потребовать дополнительной вентиляции. Использование систем осушения воздуха может быть оправдано.
  20. Энергоэффективное досвечивание:
  21. LED-освещение потребляет меньше электроэнергии и выделяет меньше тепла по сравнению с традиционными лампами, но при этом его тепло также можно использовать для обогрева.

Эти меры в комплексе позволяют не только снизить эксплуатационные расходы, но и повысить общую рентабельность тепличного бизнеса.